负载均衡:Ribbon总结
终于,到了和Ribbon系列说再见的时候,笔者任务Ribbon的源码逻辑虽然比Eureka简单一些,但与Spring集成上稍微有点儿绕,主要是自动配置的执行顺序那块儿,如果采用静态代码阅读的方式的话,很难发现问题。不过,这也让笔者对Spring的自动配置机制有了更深的了解。
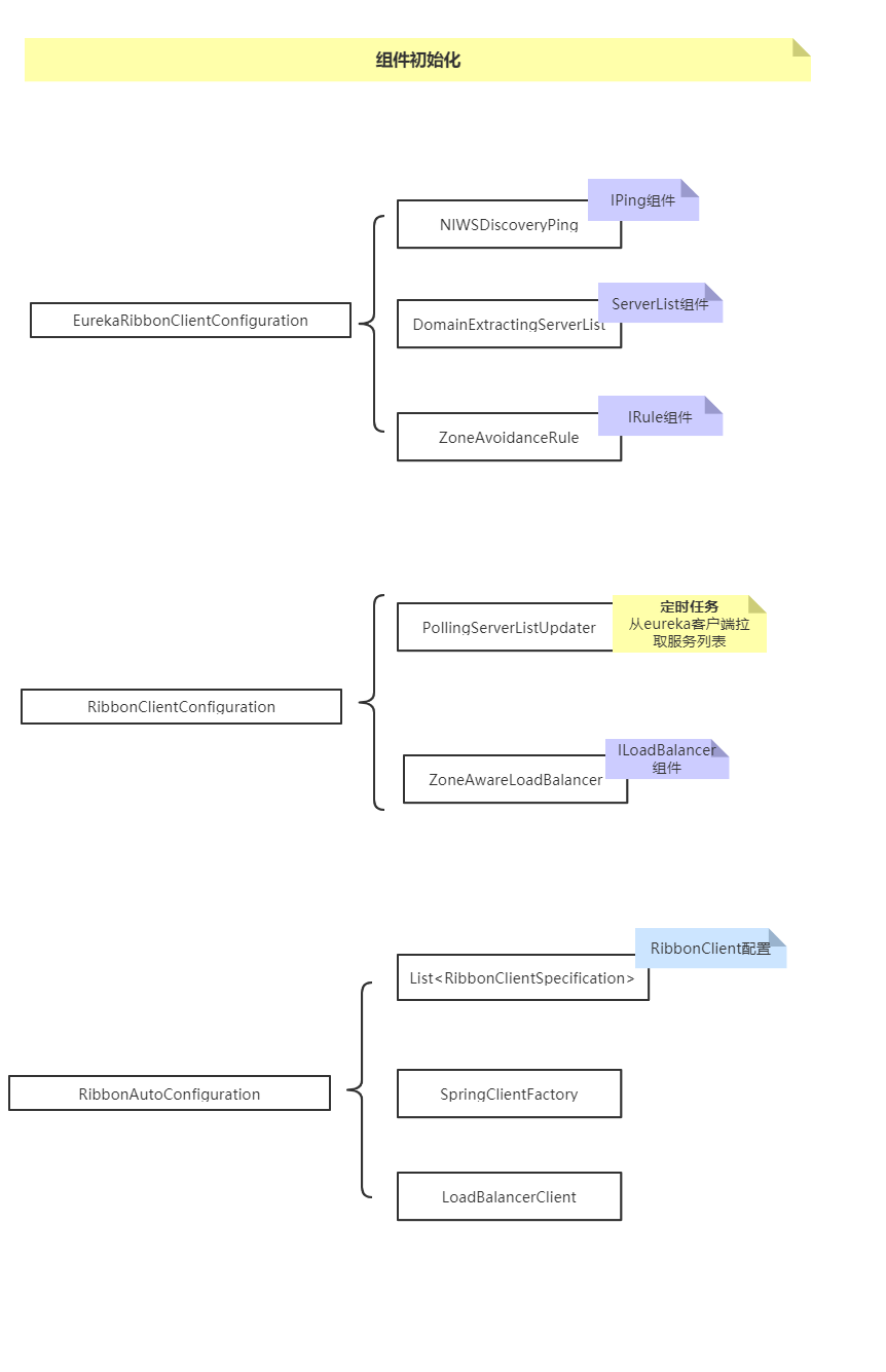
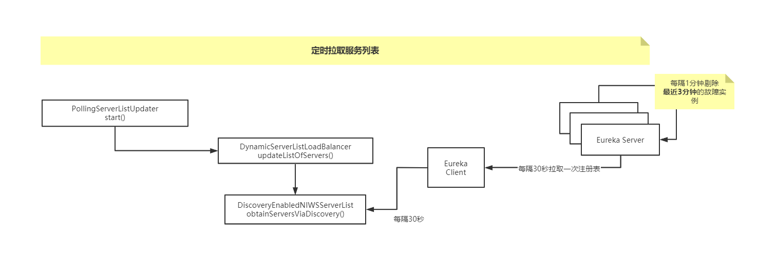
Ribbon的知识体系笔者认为主要分为4个部分
组件初始化

执行请求

定时拉取服务列表

负载均衡算法

- Title: 负载均衡:Ribbon总结
- Author: 侯乾
- Created at : 2020-05-05 17:35:21
- Updated at : 2020-05-05 17:35:21
- Link: http://houqian.github.io/2020/05/05/负载均衡:Ribbon总结/
- License: This work is licensed under CC BY-NC-SA 4.0.
Comments