声明式接口调用:Feign总结

侯乾 Lv4

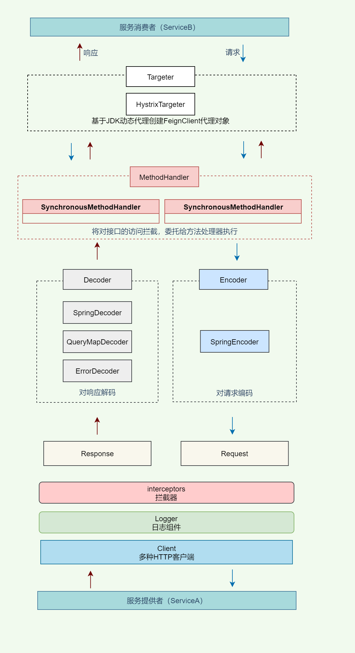
Feign的运行时

Feign-Feign总结

Feign的超时与重试

1
2
3
4
5
6
ribbon:
ConnectTimeout: 1000
ReadTimeout: 1000
OkToRetryOnAllOperations: true
MaxAutoRetries: 1
MaxAutoRetriesNextServer: 3
  • ConnectTimeout
    建立Socket连接的超时时间。
    这个参数是在Feign使用自己的Client发送HTTP请求时使用,本质是HttpURLConnection#setConnectTimeout
    意思是发送请求前,建立socket连接得在这个时间内完成,如果超出时间,就会报java.net.SocketTimeoutException

  • ReadTimeout
    从Socket读取数据的超时时间,显然这指的是读取响应内容的时间

  • OkToRetryOnAllOperations
    调用远程服务发生任何超时异常,程序返回报错(比如500)等都会进行重试

  • MaxAutoRetries
    同一台机器被重试的次数

  • MaxAutoRetriesNextServer

    最多重试几台服务器

  • Title: 声明式接口调用:Feign总结
  • Author: 侯乾
  • Created at : 2020-06-25 20:06:12
  • Updated at : 2020-06-25 20:06:12
  • Link: http://houqian.github.io/2020/06/25/声明式接口调用:Feign总结/
  • License: This work is licensed under CC BY-NC-SA 4.0.
Comments
On this page
声明式接口调用:Feign总结